Beslisboom wervelmetastasen beschikbaar in Oncoguide
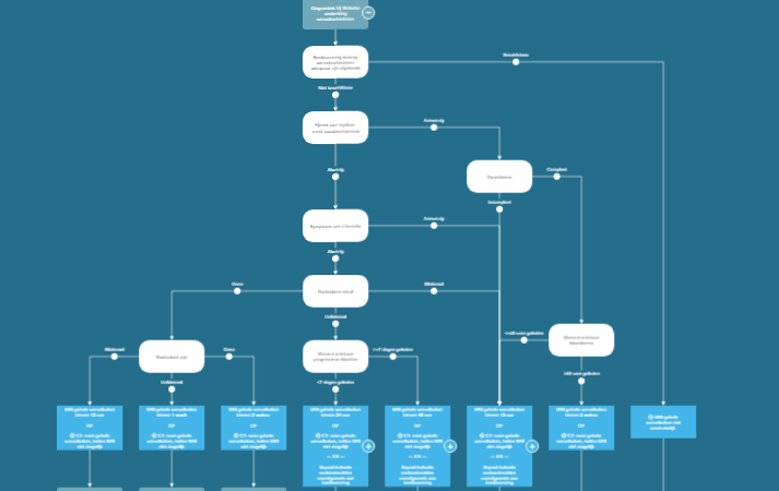
Een beslisboom over de diagnostiek en behandeling van wervelmetastasen is nu beschikbaar voor zorgprofessionals in Oncoguide. Samen met multidisciplinaire vertegenwoordigers van de werkgroep richtlijn wervelmetastasen onder voorzitterschap van dr. Walter Taal, neuroloog van het ErasmusMC is de richtlijn uit 2015 vertaald naar algoritmes in de vorm van heldere beslisbomen.
Taal: 'Juist ook omdat de groep behandelaren van wervelmetastasen heterogeen is door de diversiteit aan onderliggende primaire tumoren is een duidelijke beslisboom van meerwaarde. Vroege herkenning van symptomen helpt bij het vlot stellen van de diagnose, waardoor tijdig de juiste behandeling gestart kan worden. Dit komt de kwaliteit van leven van de patiënt ten goede'.
Wervelmetastasen
Wervelmetastasen kunnen pijn en uitvalsverschijnselen veroorzaken. De uitzaaiing kan het gevolg zijn van verschillende primaire tumoren, zoals borst, long of prostaatkanker. De meest ernstige complicatie van werveluitzaaiingen is het optreden van een verlamming aan de benen en/of de armen, een dwarslaesie.
Oncoguide
Oncoguide biedt zorgprofessionals inzichten uit richtlijnen, gecombineerd met de Nederlandse Kankerregistratie (NKR) en waar mogelijk predictiemodellen. Hiervoor is de richtlijn wervelmetastasen vertaald in heldere beslisbomen in een overzichtelijke weergave. Oncoguide is beschikbaar in een app en als website.
Op basis van patiënt- en ziektekenmerken toont Oncoguide stap voor stap een route door beslisbomen naar zorgaanbevelingen op basis van de richtlijn. Oncoguide kan ondersteunen door literatuur, data en afwegingen die relevant zijn voor de individuele patiënt samen te brengen. Het behandeladvies uit Oncoguide kan dienen ter ondersteuning van het multidisciplinair overleg (MDO) en de gedeelde besluitvorming met de patiënt, waarin de context en voorkeuren van de patiënt worden meegewogen.
